新房

筛选
当前位置:东莞房地产网  > 楼市聚焦 > 莞房莞事
分享到
微信扫码分享
房掌柜小程序端

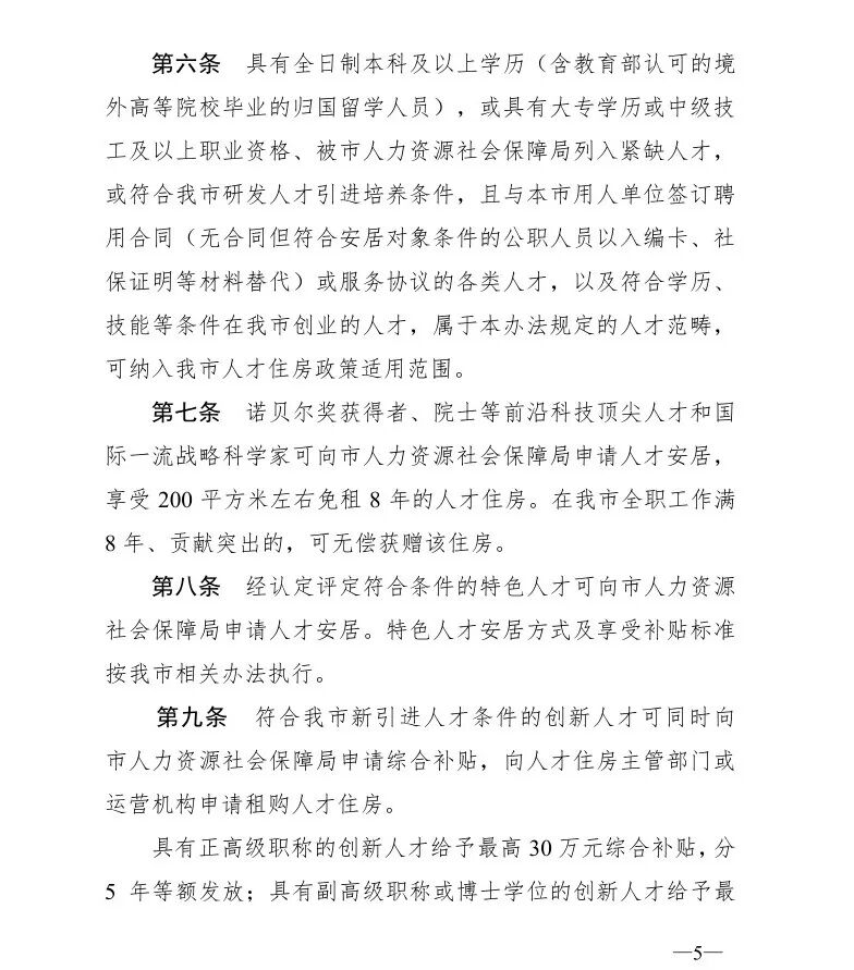
房掌柜小程序端

点赞(0)
收藏

东莞新入户人才3年最高可享18000元租房补贴

来源:房掌柜采编中心  整理 东莞房掌柜  2020-07-31 07:13:25
[摘要]2019年8月3日,莞寓,市人才安居社区正式对外开放样板房并公开招租。

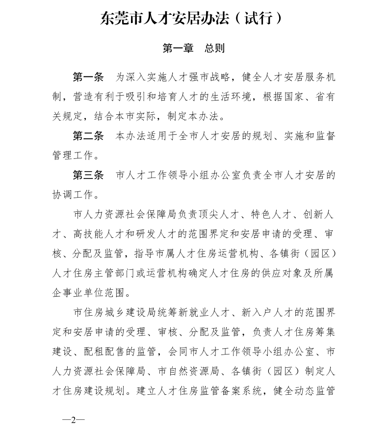
7月30日,东莞市住房和城乡建设局正式发布《东莞市人才安居办法(试行)》(以下简称《办法》),新入户新就业人才最高可享18000元租房补贴,创新性人才最高可享30万元综合补贴。此外,顶尖人才、特色人才、具有副高及以上职称或博士学位人才和研发人才在购买商品住房时可享受本市户籍居民同等待遇。《办法》将试行3年,有效期至2022年6月28日。

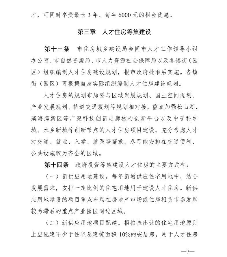
(一)重点明确七类人才安居措施,覆盖各层次人才

在现有特色人才、新就业人才安居政策的基础上,《安居办法》增加顶尖人才、创新人才、高技能人才、研发人才和新入户人才的安居措施,覆盖高层次、基础型等各层次人才。

(二)建立健全人才住房规划建设管理的工作机制

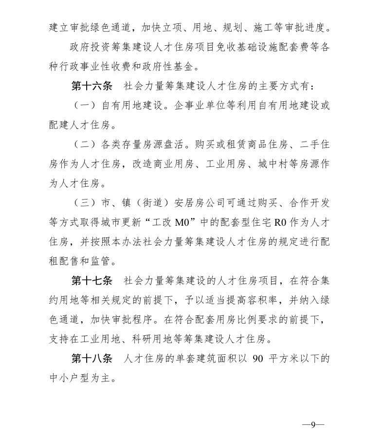
长期以来,人才住房的规划建设管理一直未有明确的政策文件支撑,与公共租赁住房等保障性住房的关系模糊,为此,《安居办法》明确了人才住房的筹集建设、配租配售等具体规定。

(三)人才安居与建立租购并举的住房制度相结合

培育和发展住房租赁市场,加快建立租购并举的住房制度,是国家、省的工作部署和要求,为此《安居办法》一方面鼓励人才选择货币补贴的安居方式,让其通过租住市场房源解决住房问题;另一方面,鼓励新就业职工、新入户人才入住市属住房租赁企业房源(目前市安居公司已推出9大人才住房项目)。

(四)加强与省级人才安居政策和市场调控的衔接

一是允许各类人才可同时享受广东省与本市有关人才安居优惠政策。二是允许顶尖人才、特色人才、研发人才以及具有副高及以上职称或博士学位的人才在购买商品住房方面享受本市户籍居民同等待遇。

(五)充分发挥镇街(园区)和社会力量的作用

一方面强调各镇街(园区)是人才住房筹集建设与配租配售的责任主体,要积极推进人才住房的筹集建设和配租配售。另一方面鼓励社会力量筹集建设人才住房,在符合配套用房比例要求的前提下,支持企事业单位等利用自有用地筹集建设人才住房,享受相关优惠措施。

三、重点解答

(一)哪些人纳入我市人才住房政策适用范围?

1.具有全日制本科及以上学历(含教育部认可的境外高等院校毕业的归国留学人员),与本市用人单位签订聘用合同(无合同但符合安居对象条件的公职人员以入编卡、社保证明等材料替代)或服务协议的人才;

2. 具有大专学历或中级技工及以上职业资格、被市人力资源社会保障局列入紧缺人才,或符合我市研发人才引进培养条件,与本市用人单位签订聘用合同(无合同但符合安居对象条件的公职人员以入编卡、社保证明等材料替代)或服务协议的人才;

3. 具有全日制本科及以上学历(含教育部认可的境外高等院校毕业的归国留学人员),或符合《东莞市人力资源和社会保障局技能人才引进培养资助办法》引进条件在我市创业的人才。

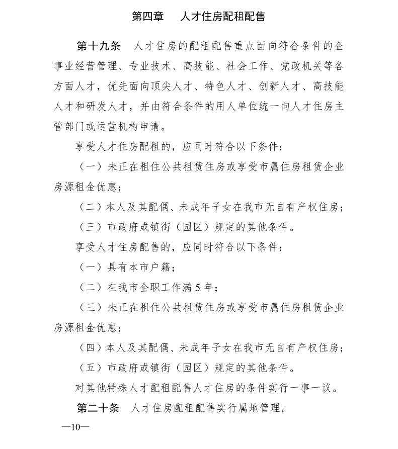
(二)人才需符合哪些条件才可以申请租(购)人才住房?

1.享受人才住房配租的,应同时符合以下条件:

(1)未正在租住公共租赁住房或享受市属住房租赁企业房源租金优惠;

(2)本人及其配偶、未成年子女在我市无自有产权住房;

(3)市政府或镇街(园区)规定的其他条件。

2.享受人才住房配售的,应同时符合以下条件:

(1)具有本市户籍;

(2)在我市全职工作满5年;

(3)未正在租住公共租赁住房或享受市属住房租赁企业房源租金优惠;

(4)本人及其配偶、未成年子女在我市无自有产权住房;

(5)市政府或镇街(园区)规定的其他条件。

★上述条件是申请租(购)人才住房的基本条件,具体以各项目人才住房公示的配租配售条件为准。

(三)东莞市人才住房到底有什么优惠政策?

1.租赁型人才住房以不高于同区域、同地段、同品质普通商品住房平均租金60%(实行定期动态调整)的租金标准面向符合条件的人才出租;

2.产权型人才住房采用先租后售方式,自配售入住之日起租住满5年,可按不高于约定时点市场价60%的价格购买并登记产权。

(四)有没有规定哪些人才可优先租(购)人才住房?

有。人才住房优先面向顶尖人才、特色人才、创新人才、高技能人才和研发人才。

(五)办法中提及的顶尖人才、特色人才、创新人才等7类人才,该向哪里(部门)申请认定?

人力资源和社会保障部门负责顶尖人才、特色人才、创新人才、高技能人才和研发人才的审核。

住建部门负责新就业人才和新入户人才的审核。

(六)符合条件的人才该怎么申请租(购)人才住房?

东莞市住房和城乡建设局将根据本办法的规定,牵头会同相关职能部门制定人才安居相关配套政策文件、说明和指引,请多关注东莞市住房和城乡建设局官方网站或微信公众号。




分享到:
责任编辑:叶诗敏

转载或内容合作请点击转载说明,违规转载法律必究。
楼市爆料寻求报道,请点击这里
文章内容仅供参考,不构成投资建议,也不代表房掌柜赞同其观点。

新闻排行

新闻推荐

  1. 1国有大行集体表态:化解房地产风险
  2. 2东莞城区笋盘大盘点!2.5万套选1套 不能随意
  3. 3广深高速改扩建项目将实施 广州-东莞段由广深珠公司负责
  4. 4广东:9月个人房贷新增344.82亿 扭转前两月负增长态势
  5. 5央行行长潘功胜:稳妥化解大型房企债券违约风险
  6. 69月一线城市新建商品住宅价格同比涨幅扩大
  7. 7【每日网签】东莞住宅10.16成交住宅141套,面积16004.8㎡
  8. 8多地土拍规则调整不再设置上限价格 取消土地限价会成趋势?
  9. 9碧桂园创始人杨国强露面 前往顺德北滘南平路项目工地调研
  10. 10超大特大城市城中村改造分三类实施 已入库162个项目

楼盘推荐

视频推荐